概要
前回で回路図ができましたので、基板デザインをしていきたいと思います。
回路図からPCBへの反映
2種類の方法がありますが、どちらで行っても同じ結果になりますので現在開いている画面から実行してください。
回路図画面からのPCBへの反映

回路図からPCBへの反映はツールバーか、Designの中にある「Update/Convert Schematic to PCB」で行います。
PCB画面から回路図からの取り込み

PCB画面からだとツールバーからか、Designの「Import Changes from Schematic」で行います。
反映画面

PCB画面が開き、差分がある部品が自動的に追加・更新・削除されます。

承諾するとPCB画面に部品が配置されます。
基板サイズの確認
milからmmへ変更

基板サイズは1000分の1インチであるmilから、mmに変更します。基板サイズは通常ミリ単位で管理することが多いはずです。
基板サイズ確認

横が65ミリ、縦が32ミリの基板です。
外形のサイズに合わせてルーラを置く

線が引いてある場所が中心座標で、基板の左下を(0, 0)座標の原点にしたいと思います。そのため、画面の右上の場所に基板がきます。少し邪魔なので部品はずらしておきます。外形を準備してから部品を反映すればよかったですね。

まずはグリッドサイズを1mmに変更します。何も選択していないときに右クリックするメニューから変更可能です。デフォルトは5milなのでかなり細かいですので、ミリ単位の外形には適していません。部品配置もここのグリッドサイズを変更すると、自動的にスナップサイズも連動する仕組みになっています。

長さを表示するルーラーはツールバーの上記です。

Placeの中にもありますが、通常はツールバーからかキーボードショートカットが便利だと思います。

ちなみに、mil表示の長さがでてきたら、上のメニューからmmが選択されていない状態です。キャンセルするかルーラーのプロパティーでmilからmmに修正してください。

まずは原点の場所である①をクリックしてから、69mmになる②の場所で長さを指定します。その後縦軸の長さを指定するため③をクリックすると上記みたいなルーラーが表示されます。必須ではないですがあったほうがあとあと便利だと思います。

縦も同じように設置して、横69mmで縦32mmの基板サイズがわかりやすくなりました。
キャンセルはESCか右クリック
一度なにかのツールを使うと、連続してそのツールの状態になっています。

例えばカーソルの場所が青い点線で表示されている場合にはルーラーの状態です。この状態から元の選択状態に戻りたい場合にはESCキーか、マウスの右クリックを押します。カーソルのアイコンなどがあり、それを押すと元に戻るのも多いですがEasyEDAでは通常の選択に戻るアイコンはないようでした。
外形描画

外形描画はこのボタンなのですが、実際のところあまり使いません。

こんな形でルーラーが必要ないぐらい便利な機能なのですが使いません。

外形描画の機能を使うと上記みたいな感じになります。

ツールバーに2Dと3Dのプレビューがあるので見てみたいと思います。

2Dだとただの四角ですね。

3Dでももちろん四角です。そして左下に部品がいますね。

このまま作ると上記のように味気ない四角い基板が出来上がります。本体側の基板は角丸になっていますね。

角丸の外形を描くためには上にある線と円弧を組み合わせる必要があります。また、そのまま描くと赤いTop Layerの線になるので、ピンクのBoard Outline Layerに描く必要があります。

さて、基板の角を丸くする場合には円の半径を特定する必要があります。通常固定用の穴と円弧の中心は一致しています。上記の基板をみると横65ミリで、固定穴の中心同士の距離は59ミリなのがわかります。差が6ミリでなので左右に3ミリの寸法になります。上下で見ても穴は外形から3ミリの場所にあるのがわかります。

円弧を描いてみました。①の場所が原点から横3ミリ、縦3ミリ離れた場所になります。そこから左回りに半径の②を指定して、円弧の終わりである③を選択することで円弧が書けます。この場合赤い線なので外形レイヤーではなく、Topレイヤーに描いています。

この状態で3Dプレビューをみてみると線が見えます。外形ではないのがわかりますね。ちょっと部品がじゃまなので消しましょう。。。あとでまた反映をすれば復活します。

マウスカーソルで部品全体を囲います。

部品部分が選択されたのでDelボタンで消してしまいます。

警告がでますが、回路図からまた反映すればいいので消しちゃいます。

左下の円弧のみの状態になりました。

シンプルになりました。どうやら外形が一切ないのでルーラーを含めた領域が表示されているようです。また、PCB画面の3Dアイコンを押すたびにタブが増えていきますが、右上にあるインポートボタンを押すことですでに開いている3Dプレビューが最新版に反映されます。毎回開いて閉じてを繰り返すか、開きっぱなしでインポートで最新に反映するのかの操作になります。

さて、Topレイヤーから外形レイヤーに変更したいと思います。円弧を選択して、右側のプロパティーからLayerで変更可能です。

紫に変わったので外形レイヤーです。

3Dプレビューがおかしくなりました。閉じていない外形なので残りの外形もかいてあげましょう。

線を描いたあとにレイヤーを変更するのでもよいのですが、最初から右側のレイヤーから外形レイヤーを選択して、鉛筆マークがある状態にすると変更の必要がありません。

四隅の円弧が描けました。あとは直線で結ぶだけです。

直線は連続して線を描こうとするので、1本描いたらESCキーでキャンセルしてあげる必要があります。こんな感じに全部の辺を描いたら外形の完成です。

プレビューでも正しく角丸の基板になりました。

先程消してしまった部品を再度反映させます。

あと外周の線は選択をして、プロパティでちゃんとした場所にあるかを確認したほうが好ましいです。よく見るとスナップが外れていて、中途半端な数字の場合があります。ルーラーとかも微妙に斜めになっている場合があり、シフトを押しながらだと縦横真っすぐの線しか引けないモードになったりします。
とりあえず部品の配置。

このへんかなという場所にとりあえず部品を配置します。また場所の微調整はしなくても大丈夫です。ちなみに部品は選択した状態でスペースキーで回転をします。

3Dプレビューで確認します。まずは右側のオスのUSB端子を確認します。

3Dプレビューは左クリックして動かすとモデルが回転をして、右クリックして動かすと上下に移動します。スクロールで拡大が変更できます。さて、よく見るとでっぱりが見えます。これはUSBコネクタが外側にありすぎることになります。

コネクタ単体をよく見ると中央の縦線が紫色なので外形ラインです。ここでなにか制御をしているようですね。

こんどは少し内側に入れてみます。

めり込んでいるのがわかりますね。これだと内側すぎます。

グリッドサイズを0.1mmに変更をして、USBコネクタを選択してから矢印キーなどを使って線に重なるように移動させてあげます。

これで干渉せずにコネクタの設置場所がわかりました。試作基板はこの辺が適当なので干渉してしまいました。

ルーラーを追加して、高さも中心にきているか確認します。右側のオスコネクタは大丈夫そうですね。左側のメスコネクタはまだ調整前です。
左側のメスコネクタの調整

これぐらいで縦は中心になっていて、左は若干余白がありますが大丈夫な気がします。

メスが基板と干渉しませんので、ある程度適当で大丈夫です。

真横からのビューに変更するボタンなどがあるので、コネクタが基板からはみ出ていないか確認します。まあ、多少でていてもカッコ悪いだけですね。

ぎりぎりだったのでもう1ミリ内側に移動してみました。これはちょっと内側過ぎますね。最初の位置に戻します。気になる人はグリットを0.1ミリとかにして場所を決めてみてください。
ピンソケットの確認

拡大するとピンソケットの使っているピン名がわかります。これを頼りに正しい位置にあるのかを確認しましょう。

上記がピン配置です。非常に重要なことなのですが、この開発基板は左側の液晶がある方が上です。ESP32が実装してある方が裏側です。裏側からのをボトムビューと呼ぶのですが、ICなどのデータシートはボトムビューとトップビューが両方あるのでピン配置を間違えがちです。

左側からのトップビューにピン配置を追記しました。

つまりこのような配置になるはずです。

いまの適当に配置したものと比べると違っているのがわかります。両方のピンソケットで左右が逆ですね。

ピンソケットを選択して、スペースを2回押して回転した状態です。左上が5Vで、右下がGNDと正しい配置になりました。ただU1とU2の表記も裏返ってしまいました。これはピンソケットの位置を調整してから修正します。

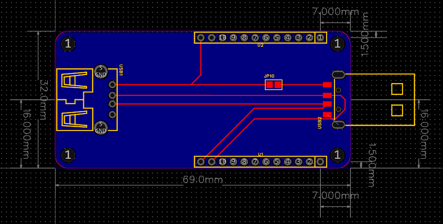
さて、ピンソケットの位置ですが、、、寸法図にありません。なので頑張って実際の基板から図る必要があります。

計測の結果、右端から7ミリぐらい、上下から1.5ミリぐらいのところに穴の中心が来ているようでした。計測結果はもう少し微妙な数値だったのですが、ピンソケットなのでそこまでの精度はいらないと思いますし、試作基板ではこれでハマりました。

さて、U1とU2のシルクですがとりあえず選択をしてスペース2回で方向だけは合わせました。

3Dプレビューで確認します。この状態ですとU2は表示されますが、U1は画面外なので表示されません。

ちなみにシルクスクリーンの確認は3Dプレビューより、2Dプレビューの方が部品がないのでわかりやすいです。KiCADなどでは3Dプレビューで部品の3Dモデルを非表示にする機能があるのですがEasyEDAではありません。

シルクの場所ですが、手でいい感じの場所に移動すればいいのですが便利な機能もあります。今回ピンソケットのシルクだけ移動したいのでその2つを選択します。

その状態でLayoutのProperty Locationを選択します。

対象範囲はAllだとすべて移動しちゃうので、選択したものだけにして場所は今回は右側にしてみたいと思います。

うーん、微妙。。。

個別に選択をして、左下と左上にしてみました。あまりしっくり来ません。

下と上にしてみました。まあこれでいいかな。ちなみにデフォルトがAllになっているので、誤爆して他のシルクも移動しちゃって大変なことになるのでこの機能を使うよりは手で移動するほうがかんたんかもしれません。そして通常は私は部品番号を表示しないことが多いです。

もしくはセンターにしてから手で調整をして、最終的に部品で隠れる場所にすることもあります。

この場合にはソルダージャンパの上にシルクが被っているので、そこはこの場所じゃだめですね。とはいえ、あまりシルクを隠すのは良くないと思います。
ソルダージャンパの位置調整

JP10ですが、これはオスのUSBコネクタからの電力をボードに供給するかを決めるためのソルダージャンパーです。デフォルトはオープンなので外部からの電源供給はされません。開発中は開発ボードにあるType-Cコネクタからプログラムを転送する関係上、電源もそこから入力されます。なので外部電源が入るとまずいので通常はオープンにしておきます。
ただし、開発が終わってUSBデバイスとして動かしたい場合には、このソルダージャンパーにハンダを付けてオスUSBコネクタから電源供給を受けるようにすると単独で動作するはずです。位置はどこでもよいのですが、配線するときに真ん中だと邪魔になるので少し上に移動します。

移動しました。青い線が最終的に配線をしないといけないところなので、まっすぐ横に引く場所に移動しています。横位置は適当で大丈夫のはず。。。
固定穴

さて、部品はすべて配置しましたが、四隅の固定穴が残っています。この穴を追加したいと思います。

いろいろ探したのですが、EasyEDAだとフットプリントだけ配置することができません。そのため回路図に利用しないHoleという部品を置いてPCBに反映をするか、上記のPadを使います。
あとは他のプロジェクトで部品を配置してから、PCBデザイン上でコピーして貼り付けをすることで回路図にない部品を持ってくることができますが、ちょっとイレギュラーな方法だと思います。

Padを配置しました。場所は端から3ミリ内側です。ちょうど円弧の中心と重なっているはずです。しかしこのままだと穴が小さいですね。

3Dでも確認してみます。ちゃんと穴は空いていますが小さいです。ちなみに外形として丸を描くこともできますが、穴になるかはその時次第で微妙なのでホールを置いたほうが確実みたいです。

ためしに外形で円を描いてみました。

3Dプレビューはこんな感じ。外形で描いているので製造でたぶん穴を開けてくれるはずですが、微妙なのでおすすめしません。

さて、穴のサイズを確認します。R1.6なので半径1.6ミリ、直径3.2ミリですね。一般的にはM3用の固定穴ですね。

さて、穴のサイズを変更してみたいと思います。Padを選択してプロパティで確認するとSizeとHole Propertyのサイズが関係していそうです。

ためしにSizeの方の形を四角に変えてみました。外側が四角になりました。

今回はただの穴なので、外側と内側両方3.2ミリにしてみました。開発ボード側は外側を少し広げていましたね。

ただしく空いていそうですね。これを四隅に配置します。

コピー&ペーストで四隅に配置しました。

穴が空いていますね。

2Dでも確認しておきます。
配線

自動配線機能もあります。KiCADみたいに別ツールではなくてすぐに呼び出して使えます。

設定がいろいろできます。とりあえずは無指定で動かしてみます。

はい、一瞬で引けました。

ちょっと設定を変えてみます。Topレイヤーのみで配線してもらいます。

裏の配線も残っています。どうやら過去の配線は消してくれないみたいです。Undoで戻るか一括して配線を消してから実行し直す必要がありそうです。

こんなときに利用するのはDeleteの中のObjectです。

配線の場合にはTrackとViaを一括して消すと元に戻ります。

戻りました。

と思ったのですが、過去の配線を消すオプションがありました。Removeにして片面だけで配線してみます。

引けました。あれ、外形からはみ出ていますし、線が重なっている場所もあります。これはちゃんとひけていないのでは?

一番下にDRCのタブがあるので、その中にあるCheck DRCを実行します。エラーがたくさんでているのでこの配線は失敗しています。

速度優先だったので、完成度優先に変えてみます。

未配線が残っていますね。ちなみに速度優先の場合には実行するたびに配線が変わります。実は試作基板は裏側は全部GNDにして、表面だけ配線をしていました。

そこで、無視するネットとしてGNDを指定してみます。

引けました。ちょっと左のメスUSBコネクタのところで尖っている場所が気になりますね。

気になる配線を選択して消していきます。

消しました。

ここのピンクのラインはまっすぐ伸びているほうがきれいな気がするので、ここは手で配線してみます。

配線はRouteの中のSingle Routingか、トップメニューの中にあるアイコンになります。

引けました。残りを自動配線してもらいます。

元々ある配線は残すのでKeepになっていることを確認してから実行します。

あれ、変わりません。これ以上は自動配線できないようですので、手で配線していきます。

こんな感じでしょうか?

USBの信号線なので、なるべく同じような長さがいいかもなので、右側から回してみました。細かい配線をするときにはグリットサイズを変更しながら線を引いてみてください。
ベタGNDの追加
このままだとGNDが配線されていないので、ベタGNDを設定します。本当は配線前に設置したほうがGNDの除外をしなくても良かったかもしれません。

PlaceのCopper Redionか、トップメニューのアイコンから設定します。

外形の四角と同じような表示でベタGNDの範囲を指定します。

範囲を選択すると、設定画面が表示されます。ここで裏面をベタGNDにするのでボトムレイヤーを指定します。

基板が青くなって、ベタGNDが設定されたのがわかります。

よく見るとGNDは上下左右から繋がっていますが、他の場所ピンの周りとは接続されていません。

表面のプレビューです。

裏面を見たい場合にはトップメニューにあるフリップアイコンか、右側のプロパティをボトムに変更します。

裏面です。ベタは正しく設定されていそうですね。
DRCチェック

下のタブかメニューよりDRCチェックを実行します。

おっと、エラーがありました。右側のオスのUSBコネクタは表面実装なのでGNDが裏側に出ていませんでした。

配線を一部変更して、表からつながるようにしました。もしくはビアを裏側に届くように打てば大丈夫だと思います。DRCもエラーがなくなったのであとは最終調整です。
見た目の修正

まずは自分の基板だとわかるようにロゴ画像を埋め込みたいと思います。

ロゴ画像を選択すると、二値化してモノクロに変換されます。

すごく大きいのでサイズ調整をします。

シフトを押しながらサイズ変更をすると縦横比が変わらないまま大きさだけを変更可能です。ちなみに今回は表面は外から見えにくいので、裏面に画像を入れる予定です。

画像はボトムのシルクレイヤーになります。

裏側のシルクレイヤーになったのですが、座標がひっくり返っています。

わかりにくいので、フリップボードを使って裏側にします。

裏側が見える画面になりました。この画面で画像の位置とサイズを調整します。

こんな感じでしょうか。あと少し寂しいので下にボードの名前を入れます。

Tのアイコンなので分かりやすいですね。

入力するテキストなどが設定できます。あとで変更もできるのでこのまま実行。

青い文字だったので、どこにあるのかよくわかりません。とりあえず基板外においてみました。

ボトムレイヤーだったので、ボトムのシルクレイヤーに変更します。

色が緑になりました。これで位置とサイズを調整します。

こんな感じでしょうか。よくわからないですね。

プレビューなどを見ながら微調整をしていきます。まあ、こんなものでいいかもしれません。
製造番号の指定

JLCPCBでは、製造する基板を特定するために製造番号も印字されます。追加で1.52ドル払えば表示なしにもできるのですが送料込みで3ドルで作成する基板に1.52ドルはちょっと高いので、表示位置の指定オプションを利用することが多いです。

上記に詳細が書いてありますが「JLCJLCJLCJLC」と高さ0.8ミリ以上で書いておくと、その場所に製造番号を配置してくれます。
ちなみに無指定の場合にはJLCの人が適当な場所に配置しますが、本当に真ん中とかの邪魔な場所に配置されるので自分で指定したほうが好ましいです。

文字列を追加します。

高さ0.8ミリだと流石に小さすぎたので高さ1ミリにして、Topのシルクレイヤーに配置しました。
最終確認
ベタGNDの更新

EasyEDAはベタGNDの自動更新機能がないので、定期的にベタGNDを選択して右側にある「Rebuild Copper Resion」で塗りつぶしを更新する必要があります。
DRC
回路は触っていませんが、念のため「Rebuild Copper Resion」をしたあとにはDRCも実行します。
2Dチェック

表面。

裏面。
3Dチェック

3Dの真上。

3Dの真裏。

3Dの真横。

基板とコネクタの干渉チェック。
PDFチェック

PDFに出力が可能です。

デフォルトの設定でExportだとファイルをダウンロードして、Printだとそのままブラウザで印刷用のポップアップが表示されます。

中身はPDFでブラウザで開いているだけですね。

これを倍率を等倍にして、印刷することでサイズが劇的に違うなどの悲劇が防げます。とはいえ、慣れた頃にチェックなしでやってミスするのが世の常です。ちなみにブラウザよりダウンロードしてAcrobatで印刷したほうが中央に印刷されるので便利でした。

そして、印刷してみると。。。あれれ。横幅が違う。なんで?

えっと、横65ミリの縦32ミリですよね。

基板は縦32ミリで、横、、、69ミリありますね。。。基板の寸法図にあった下の59ミリに引っ張られている。。。
修正
配線削除

とりあえず配線は一度消します。

消えました。
部品の移動

部品を選択するとプロパティに座標が表示されます。今回横が4ミリ短くなるので-4した数値にすることで移動します。

もしくはグリットサイズを1mmにしてから複数範囲選択してから、左キーを4回押すことで-4ミリ移動が可能です。

移動しました。ベタGNDがズレているのでちょっとわかりにくいですね。
ベタGNDのサイズ変更

69ミリになっているので、65ミリに変更します。

そのまま変更すると縦横比がリンクしているため縦も小さくなります。手でサイズを変更してもよいのですが、右側にあるリンクボタンをクリックしてから修正します。

修正できました。ちなみにベタGNDは基板サイズより大きくても正しく塗り直されるので大丈夫です。

こんなふうに雑に大きめの指定でも本来は問題ありません。
外形とルーラの修正

ルーラーを選択すると移動できます。7mmは横幅変更しないのでそのまま左に移動します。

移動しました。次に69mmなのですが、これは横幅を変更して65mmにする必要があります。

こちらは緑の点を移動することもできるのですが、プロパティから65mmに変更するほうが楽だと思います。

これで上下の7mmと下にある65mmが修正されています。あとは右側にある1.5mmと16mmを-4mmシフトします。これは選択してから左キーを4回で大丈夫そうですね。

移動できました。

これで大丈夫かと思いきや、横幅の上下の外形ラインがはみ出ています。Startが66mmでEndが3mmなので右から左に引いた線ですね。Startを-4して62mmすれば正しい場所になるはずです。

修正できました。

上は左から右に引いた線ですね。EndXを66mmから62mmに変更します。

これで外形は大丈夫そうですね。

ここまで戻りました。
配線

前回と同じく、オート配線を実行します。横幅が変わったので微妙に配線が変わっています。

好みでない配線を削除して残りは手でひき直します。

配線しました。
レイアウトチェック

フリップして裏側を確認します。画像と文字が左に-4mm移動していますので寄りすぎています。もう少し右側に戻します。

とりあえず2mm右に移動しました。これでいいかな。。。
ベタGNDの更新・DRCチェック
一応実行し直して問題がないことを確認します。
2Dチェック

表。

裏。
3Dチェック

上。

下。

横。

干渉チェック。
PDFチェック

1枚目の表だけ印刷して確認します。

成功しました。ちゃんと同じサイズになっています。可能であれば実装する部品もサイズとPADの場所を確認したほうが安全です。似たような部品を使っていて、微妙に形が違う場合などのミスに気がつけます。
注文

ここまできたらあとは注文するだけです。Order PCBを選ぶだけです。

DRCチェックをするかと聞かれますので通常はYesでチェックします。

チェックが終わると注文画面にすすみます。

ガーバーデータの読み込みが始まります。私の経験上96%で止まると終わりません。

何度か読み込み直すとすぐに完了して読み込まれると思います。

読み込まれたデータは右下にあるガーバービュアーで確認できます。

こんな感じで基板データを表示できます。ただこのガーバービュワーは非常に見にくいです。これで詳細を確認するのは難しいかもしれません。EasyEDAを使っている限り、互換性とかで問題はないとは思います。

PCB注文で気をつける場所ですが、Layerは通常2層です。50mm x 50mm以下の基板の場合には8層まで安く作ることができます。ただし、その場合には現在緑色の基板しか作れません。
次にサイズです。ちゃんと横65mm、32mmになっているのを確認します。。。
PCBの数量は通常は5枚になります。小さい基板の場合には多少増やしてもそれほど金額が上がらない場合があります。
デザイン系は面付けの指定になります。個人の場合には1デザインで1基板のみ注文して、面付けしないで角丸デザインにするのをおすすめします。複数基板を並べてVカットは費用が高くなるのでJLCだと割高でおすすめしません。
あと基板の厚みはデフォルト1.6mmです。薄くする分には値段が変わりません。
基板の色は黄色を選びました。開発基板が黄色なのでそれに合わせます。通常は青とかを使っているのですが、気分で使い分けるのがよいと思います。ただし、基板の性能自体は緑色が一番安定しているはずです。

あと重要なのがオーダー番号を指定することです。これは無料オプションなので邪魔にならない場所に移動させましょう。

最後に組み立てまで依頼するPCBAと、ステンシルの設定がOFFになっているかを確認します。

100mm x 100mmまでの基板であれば2ドルになっているはずです。

カートに保存することで注文可能になります。ちなみにこの2ドルで注文できるのは最初の1枚だけなので複数注文すると総額で高くなるので1枚単位での注文が基本となります。

注文で重要なのは配送方法です。基本的にOCSが安くて便利な方法です。一番安いのはOCS NEPで小型のものしか配送できませんが1ドル以下となります。

あとはお金を払ってからレビューを受ける最速のと、レビュー後にお金を払うものかを選択できます。ちょと心配な基板はレビュー後にお金を払う方が安心かもしれません。とはいえ、3ドルなので私は先払いを選びます。

支払い方法の選択です。PayPalが使えるのですが、0.5ドル手数料として請求されます。
私は海外通販は専用のプリペイドクレジットカードを利用しているので、一番安いクレジットカード払いを選んでいます。
版の保存

注文をしたらその時のバージョンを保存しておきましょう。上記のNew Versionで保存ができます。

適当な名前をつけて保存しておいてください。先程のメニューのSwtich Versionから過去のバージョンを呼び出すことが可能です。
まとめ
これで基板の注文完了です。届いたところでまた紹介したいと思います。





コメント